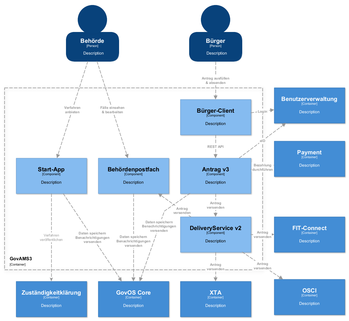
C4-Darstellung der EFAST-Plattform
Mit der C4-Darstellung der EFAST-Plattform soll ein Überblick über die Systemarchitektur in verschiedenen Ebenen geben werde, wobei der Fokus letzten Endes auf dem Container des Antragsmanagementsystems GovAMS v3 liegt.
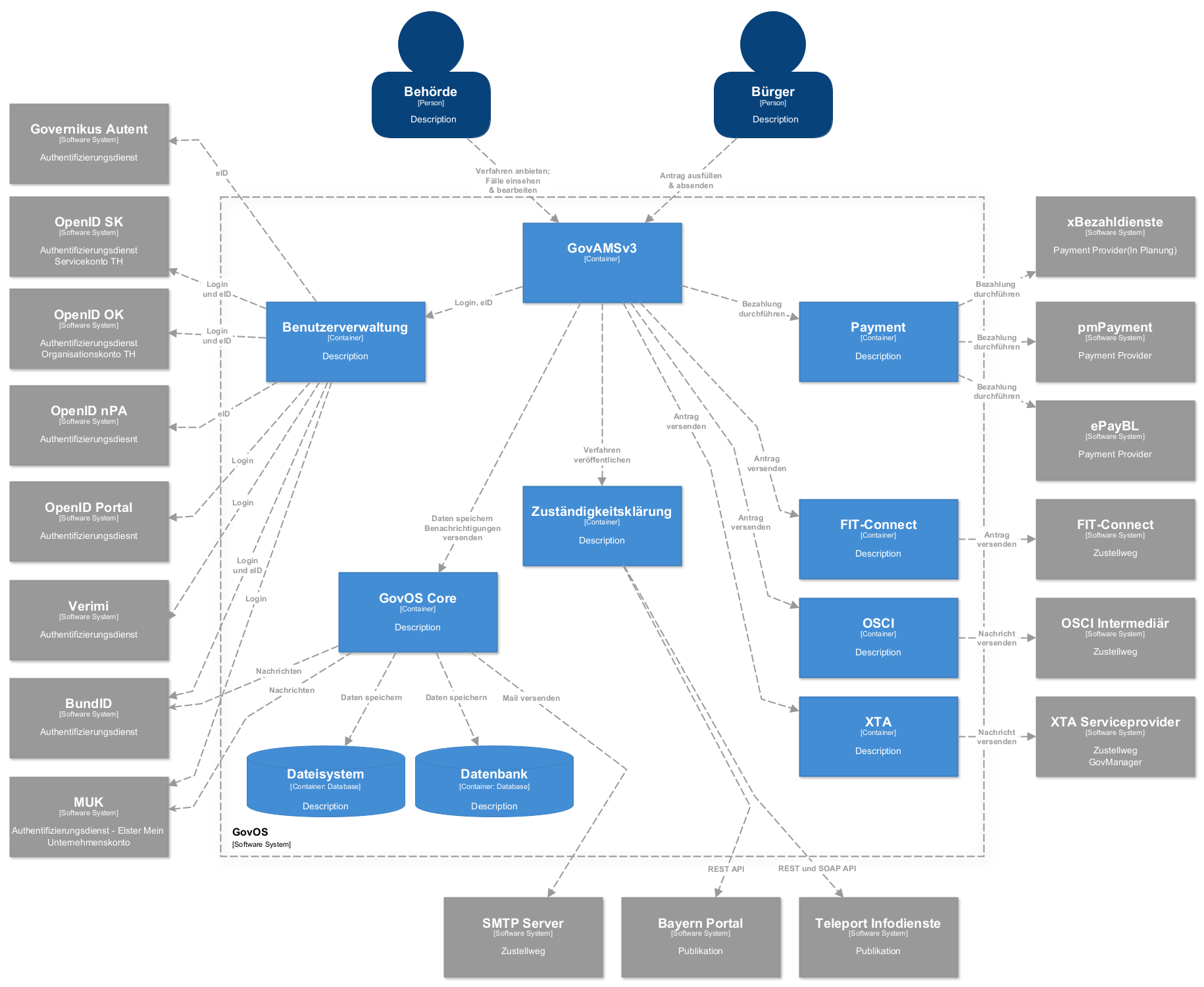
EFAST-Plattform und genutzte externe Services
Das nachfolgende C4-Diagramm liefert eine Übersicht über die an der EFAST-Plattform angebundenen externen Services und deren Funktion. Diese lassen sich in folgende Gruppen zusammenfassen, Authentifizierung, Payment, Zustellwege und Veröffentlichung.

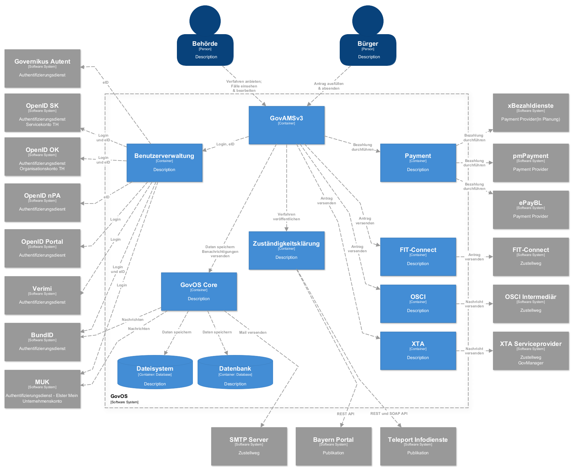
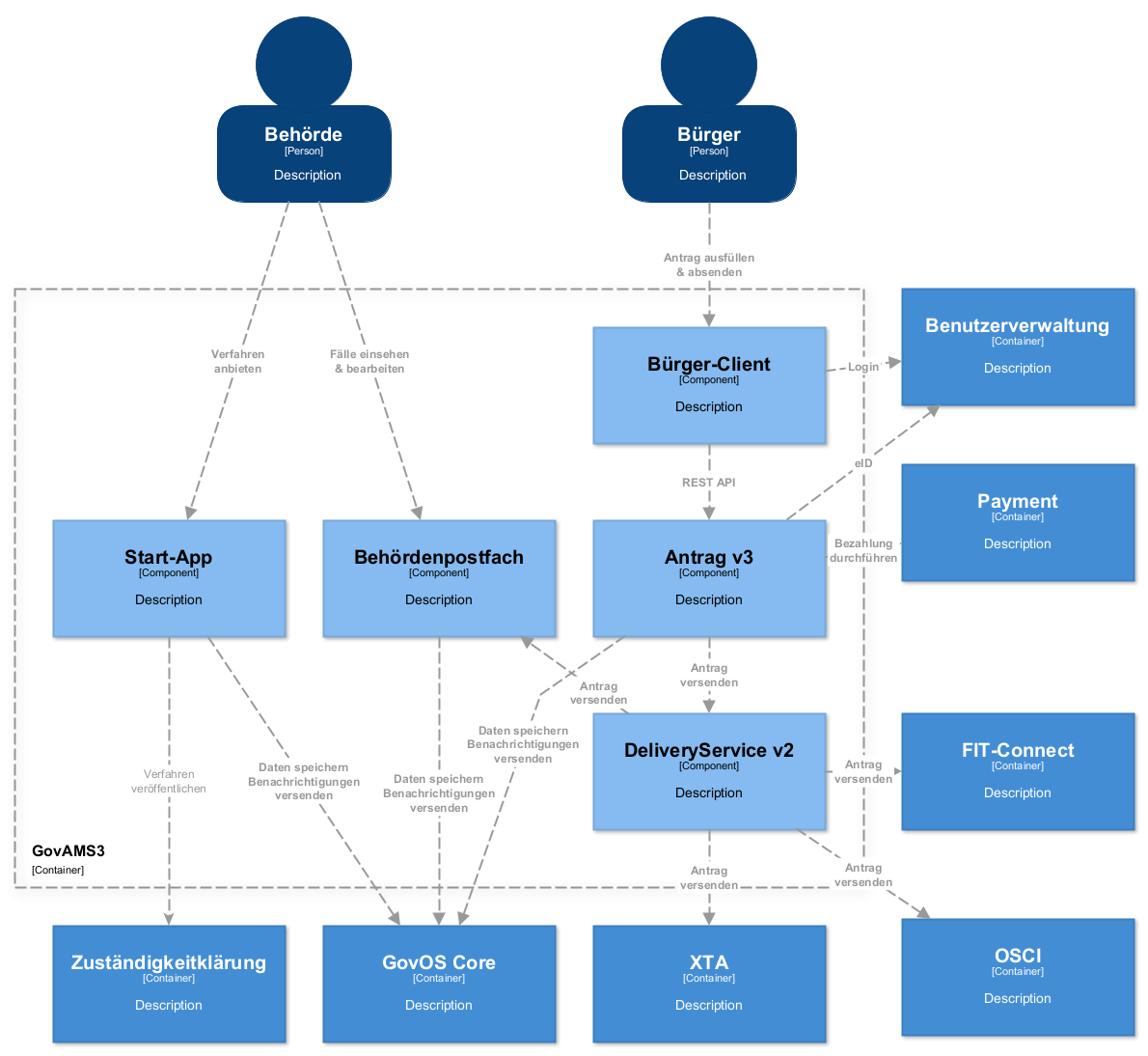
Die interne Struktur der EFAST-Plattform
Das C4-Diagramm unten bildet den Container GovOS mit seinen internen Modulen und den Schnittstellen zu den externen Services ab.

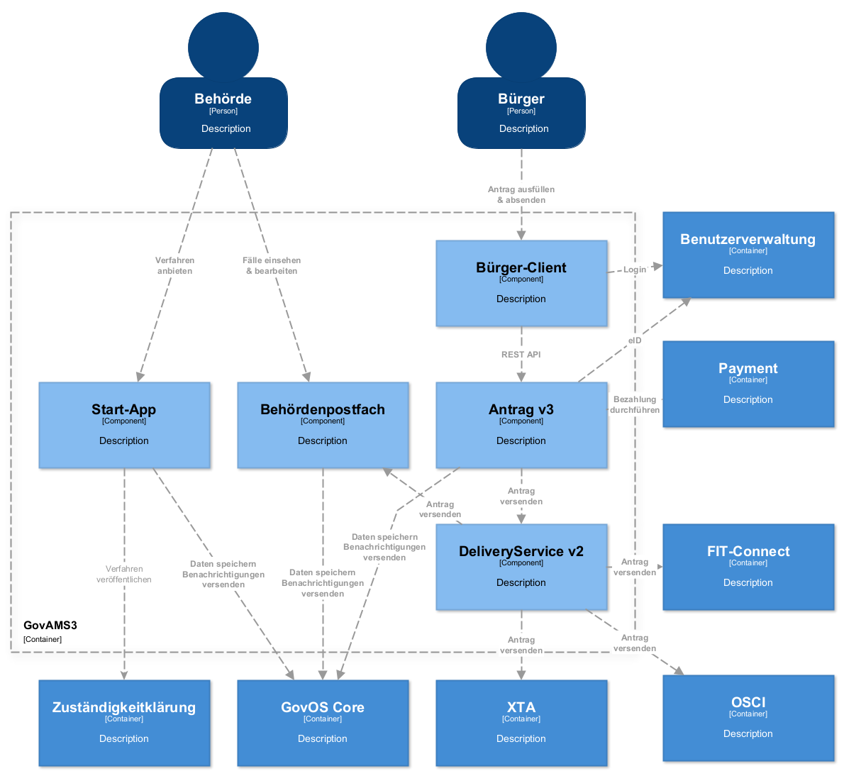
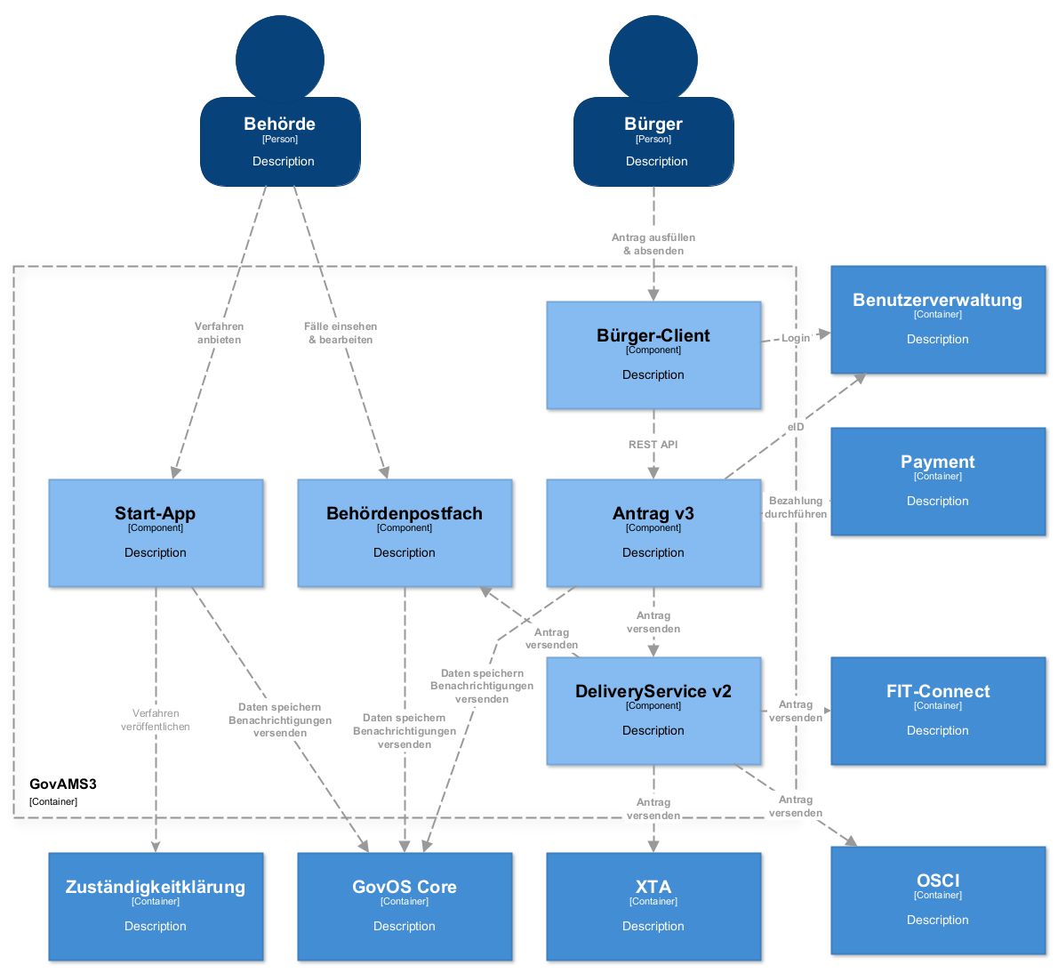
Das GovOS Antragsmanagementsystem GovAMS v3
In dem folgenden C4-Diagramm ist das GovOS Antragsmanagementsystems in der Version 3 (GovAMS v3) mit seinen internen Komponenten und den Schnittstellen zu genutzten Funktionen des GovOS-Containers dargestellt.
